Introduction
Every Game Master (GM) encounters it at some point: the dilemma of the disruptive player. Whether you’re a Dungeon Master for D&D, a Game Master in Pathfinder, a Loremaster in The One Ring, or a Keeper in Call of Cthulhu, the same recurring question echoes across tables everywhere: “I have a problem player, what do I do?”
If it were a simple problem to address, we wouldn’t see it pop up over and over again in Reddit threads, Discord channels, and gaming groups. But here’s the thing, it’s not always about the player. Often it’s about mismatched expectations caused by a communication gap that leads to unclear table dynamics. That’s where Session 0 comes in! Usually defined as a pre-game meeting, Session 0 sets the stage for smoother gameplay, stronger collaboration, and far fewer awkward conversations mid-campaign. But as you'll see, Session 0 doesn't have to be limited to campaign preparation. In actuality it's a check-in tool you can use anytime misalignment rears its ugly head.
What Is a Disruptive Player?
The term “disruptive player” can carry different meanings depending on the GM and the group. Sometimes it refers to someone who breaks immersion with constant jokes. Other times, it’s a rules lawyer, a metagamer, or someone who insists on hogging the spotlight. The important bit to remember is not to assume disruption is malicious, until proven otherwise.
Many so-called problem players don’t even realize they’re derailing the session. They might just have different motivations, play styles, or expectations. And sometimes, what one table sees as disruptive, another embraces. That’s why labeling someone a “problem” should never be your step one. It should only come after a deeper look at compatibility, communication, and context.
Why the “Problem Player” Question Keeps Coming Up
Why does this issue persist across so many groups and systems? A big part of the reason is that until recently, most tabletop RPGs don’t come with built-in conflict resolution tools. Unlike sports teams or office environments, we rarely train for interpersonal dynamics at the table. We dive right into the system, the setting, and the character sheets; but more often than not the "how we play together" part gets skipped or skimmed over.
This lack of a shared social contract leads to misunderstandings. One player might expect a roleplay heavy campaign, while another is there to min max combat. Without a clear, communal understanding from the get go, friction can be inevitable. That’s why establishing expectations through Session 0 is crucial. It proactively prevents misalignment before it escalates into fun ruining disruption.
The Role of Team Chemistry in Tabletop RPGs
Think of your table as a team—not just a group of characters adventuring together, but a collaborative ensemble of real humans creating a story. Chemistry matters. It affects everything from character trust to how much fun everyone has rolling dice together.
Without good table chemistry, even a well prepared campaign can fall flat. With it, even a chaotic session can feel like magic. This is why it’s important to consider more than just character builds and plot twists when gathering your players. It’s about alignment of personalities, communication styles, and social habits.
Traits That Shape Player Dynamics
There’s no single formula for good chemistry, but it helps to understand the types of traits that influence group dynamics:
Personality Traits
- Leader vs. Follower
- Risk Taker vs. Cautious Planner
- Optimist vs. Cynic
- Big Picture Thinker vs. Detail-Oriented
Social Traits
- High EQ vs. High IQ
- Humor Style (dry, slapstick, sarcastic, etc.)
- Reception to Constructive Feedback
- Conflict Resolution Style
Behavioral Traits
- RAW (Rules As Written) vs. Rule of Cool
- Metagamer vs. In Character Purist
- Note Taker vs. “I’ll Remember It”
- Spotlight Seeker vs. Ensemble Player
Neurodiversity and Cognitive Styles
- ADHD
- Autism Spectrum
- High Anxiety
- Dyslexia
- OCD
Motivations and Goals
- Story Seeker
- Power Gamer
- Creative Contributor
- Completionist / Explorer
None of these are inherently good or bad. We are not here to pass judgement. What is important is building a table where each individual's traits compliment the group. As a GM, lacking understanding or the inability to cater to particular players can create friction. A GM needs to understand their players, while also knowing their own strengths, weaknesses, and limits.
The Myth of the “Perfect Player”
There is no such thing as a perfect player, only compatible ones. Every player brings a mix of strengths, quirks, and blind spots (that includes us GM folk as well). What matters most is how those traits blend with others at the table. Chemistry doesn’t mean similarity, it means cohesion.
That’s why Session 0 is critical. It helps identify potential misalignments early on. And it gives everyone, GM included, a chance to step back and ask: does this table work, not just on paper, but in spirit?
Why Session 0 Is the GM’s Best Friend
While it is said diamonds are a girl's best friend, a GM's should be Session 0. It’s your first opportunity to align player and group expectations, hammer out tone and themes, set boundaries, and introduce safety tools. More than anything, it’s about communication for achieving mutual clarity.
You can do Session 0 one-on-one with each player, as a group, or both. The format doesn’t matter as much as the content. It’s your chance to collaboratively co-create the foundation of the group, before dice ever hit the table.
Setting Clear Expectations from Day One
One of the most important goals of Session 0 is to talk openly about what the campaign will be like, and what it won’t be like. Is this a gritty survival horror or a heroic fantasy romp? What house rules are in play? What are the scheduling expectations? Will we handle rule ambiguity at the table, or play it by ear and look information later?
This is also when you learn what excites your players. Are they here for deep roleplay, dungeon delving, or exploring moral grey zones? Aligning on expectations creates fewer surprises, and fewer interpersonal conflicts, later on.
Facilitating Open Communication
Session 0 isn’t a one and done event. It sets the tone for ongoing communication. Encourage players to share when something isn’t working or when they’re especially enjoying an element of the campaign.
Check in regularly, especially after major plot developments or intense sessions. Sometimes all it takes to keep the group running smoothly is a quick “Hey, how’s everyone feeling about the campaign so far?” Remember, in additional to a group checkin, one on one checkins are often appreciated by players so they can share in private and in confidence.
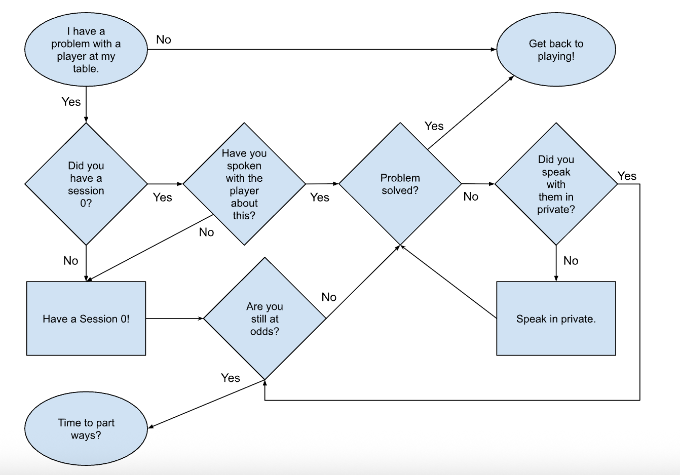
The "Problem Player" Communication Flowchart
Now that you’ve laid the groundwork with Session 0, you’re better equipped to spot potential issues before they escalate. But sometimes conflict still arises. This is where a structured approach, like a flowchart, can help guide your next steps. And as it turns out, I have one for you.

Ask yourself: Did we have a Session 0? Were expectations clearly defined? Has the issue been directly and respectfully addressed? If not, start there. If yes, and the behavior continues, it may be time to assess whether this player is a good fit for the group.
The goal is not to “win” a conflict. Rather, it is to protect the table experience for everyone involved, including the disruptive player, who may thrive better at a different table.
Knowing When It’s Time to Say Goodbye
This is the part most GMs want to avoid. But sometimes, the healthiest decision is parting ways with a player. It doesn’t mean you’ve failed, quite the opposite in fact! Assuming you have facilitated open and honest conversation, it means you’ve proactively take steps to understand the situation and ensure the continued group fun and enjoyment of the campaign.
If repeated efforts at alignment, communication, and reasonable compromise haven’t worked, it’s okay to say: “I don’t think this table is the right fit.” Let it be respectful. Let it be honest. And then, let it go (you may even sing if you are so inclined).
You’re Not a Bad GM for Saying No
You're not obligated to keep a disruptive player in your campaign. You're allowed to set boundaries. You're allowed to prioritize your well being and that of your group.
Session 0 gives you the opportunity to communicate expectations clearly. But if those expectations are consistently violated, you have every right to make a decision that supports the collective enjoyment of the table.
Being a GM is about more than prep and narration, it’s about leadership. And sometimes, leading means making the hard call. You’re not a bad GM for doing so. You’re a responsible one.
Making the Most of Session 0
Session 0 isn’t just about prevention, it’s also about creativity. This is the time to workshop ideas, build relationships, and create enthusiasm for the campaign ahead.
There are many tools for GMs and their groups. Take a look at tools like “Lines and Veils,” “X-card,” or “Stars and Wishes.” Consider referencing the TTRPG Safety Toolkit as well. Use what makes sense for your table, ignore what doesn't. Remember, whichever tools you use should enhance the experience, not detract from it.
Conclusion: Session 0 Is a Tool, Not a Magic Wand
Session 0 won’t fix every issue. But it’s a communication foundation, a chance to align, calibrate, and collaborate. Most conflicts stem from unmet expectations. Session 0 gives you a head start at resolving them before they fester and grow.
Remember, it's not just for pre-campaign prep. Revisit it if the campaign starts to wobble. Session 0 isn’t a one time event. Embrace it, for the enjoyment of the table, as well as your own.
When creating a game on Roll 4 Gravity, you can select the Session 0 option to let players know you will use it as part of running your game.
FAQs
- What should be included in a Session 0?Topics like tone, setting, safety tools, house rules, character alignment, scheduling, and player expectations.
- How long should a Session 0 take?Anywhere from 30 minutes to 2 hours depending on your group size and depth of discussion.
- Can you have a Session 0 mid-campaign?Absolutely. It’s never too late to realign and reestablish group cohesion.
- How do you talk to a disruptive player kindly?Focus on behavior, not personality. Use “I” statements and refer back to previously discussed expectations.
What if a player doesn’t want a Session 0? Explain to them Session 0 is about getting alignment before play begins. It is not an arduous process, nor is there any hidden agenda. You are facilitating communication to ensure an enjoyable table for all involved, included yourself. If resistance continues, it might be prudent to suggest they find a different table more suited to their style.
